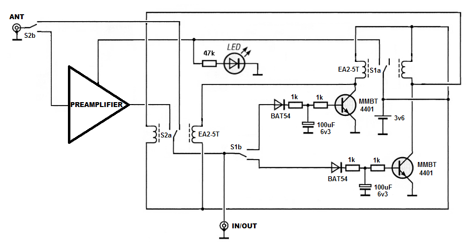
Preamplifier switching and
bypassing using RF as control
Design and implementation, SV3ORA

Once upon a time I wanted to build a special preamplifier for my 0.5W handheld
transceiver, which would have the next features:
It would be switched on/off by the presence of a TX RF signal.
No DC was allowed to pass through the coaxial cable.
The consumption from the embedded preamplifier battery should be minimized.
It should have the ability to bypass the preamplifier.
The simplest design ended up to be the one presented above. The preamplifier is switched on/off by the presence of a TX RF signal (~500mW) for 1-2 seconds. When the preamplifier is switched off, it is also bypassed. This is a receiving circuit only, preamplifier bypassing is needed in order to do comparisons on reception with and without the preamplifier in place. If remotely mounted, preamplifier on/off detection can be done by comparing the received signal strength (or noise strength).
The use of the dual-coil latch-type relays, ensures that the power is drawn by the relay coils only when they change state (TX RF present), not in between. This ensures maximum battery life. The specific relays used, have 5v nominal coil voltage but they can operate reliably down to 2.8-2.9v, so the battery is allowed to be discharged enough, before the relays stop operating. If remotely mounted, detection of the battery discharge is done when no signal strength change is being noticed, when you try to bypass the preamplifier.
The LED and the 47k is optional and there is no point to use them if the preamplifier is remotely mounted. A pair of anti-parallel diodes at the preamplifier output, coupled to the preamplifier using a series capacitor, may be needed to protect the preamplifier output from the short RF TX pulse, at the instant when the preamplifier is being switched off. Also, at the instant when the preamplifier is being switched on, the VSWR to the transceiver may be high, but since this lasts only for 1-2 seconds, there should be no problem with the transceiver.
In the schematic, all relay contacts are shown in the preamp-off (bypass) position. They all together change state in the preamp-on position. If you keep the transmitter operating for more than 1-2 seconds, the relays will keep changing state one after another, like a flip-flop.